学校案内
教室について
寮のお部屋について
学校規約
ギャラリー
料金
親子留学の場合の特別プランについて
コース
新キャンパス情報
LINE
お問合せ
託児所
無料教材
HOME
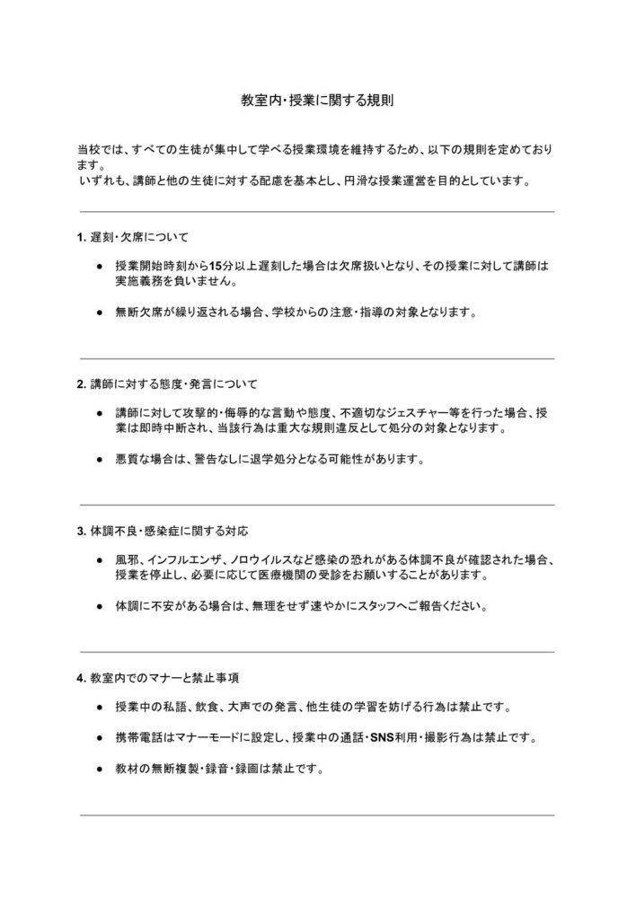
【2】16. 教室内・授業に関する規則
【2】16. 教室内・授業に関する規則
関連記事
セブ島留学 自由プラン
オンラインレッスン用に ” Letter 手紙...
近隣コンドミニアムのAir bnb情報
オンラインレッスン用に ” make ” の使...
オンラインレッスン用に ” shopping ...
CBEAへようこそ!